欢迎来到莒南县人民政府门户网站
打印莒南政办发〔2018〕46号
各镇街人民政府(办事处),县直各部门、单位,莒南经济开发区管委会,临港产业园管委会:
现将《莒南县城镇规划区户外广告资源有偿使用收入征收管理办法》印发给你们,请认真遵照执行。
莒南县人民政府办公室
2018年9月7日
(此件公开发布)
莒南县城镇规划区户外广告资源有偿使用收入征收管理办法
第一章 总则
第一条为进一步规范我县城镇户外广告设置,加强户外广告资源有偿使用收入征收管理,增强政府宏观调控能力,促进户外广告业健康发展,根据《财政部关于加强政府非税收入管理的通知》(财综﹝2004﹞53号)、财政部、国家发展改革委、住房和城乡建设部《市政公共资源有偿使用收入管理办法》(财税﹝2016﹞116号)、《山东省人民政府办公厅转发省财政厅建设厅工商局关于加强户外广告资源有偿使用收入管理的意见的通知》(鲁政办发﹝2005﹞55号)、《临沂市城市规划区户外广告资源有偿使用收入征收管理暂行办法》(临政办发﹝2006﹞146号)等规定,结合我县实际,制定本办法。
第二条户外广告资源是城市公共资源,所有权归政府。户外广告经营者在莒南县城市、乡镇规划区范围内设置户外广告,必须按照本办法的规定,依法缴纳户外广告有偿使用收入。
第三条城市空间有偿使用收入,是政府通过出让公共资源经营权取得的收入,是城市公共资源有偿使用收入的重要组成部分,属政府非税收入,应全额纳入财政管理,主要用于城市基础设施维护管理和建设等支出。
第四条城市管理行政执法部门受财政部门委托,负责开具户外缴费通知单,财政部门负责征收。
第五条城市户外广告资源应当按照“统一规划、统一经营、规范管理”的原则,实行市场化运作,原则上通过招标、拍卖方式确定经营者。
第六条利用公共产权和国有产权资源设置的户外广告,应当纳入县公共资源交易中心进行招标、拍卖。招标、拍卖的实施按照我县有关户外广告资源经营权招标、拍卖管理的规定执行。
第七条城市管理行政政法部门和财政部门应当密切配合,切实加强户外广告资源有偿使用收入征收管理,确保依法征收,应收尽收。
第二章 征收管理
第八条利用公共场所、市政公用设施和行政事业单位建筑物等公共产权资源设置户外广告的经营权,必须通过招标、拍卖方式出让,所取得的招标、拍卖收入全额上缴财政。正在使用的,按本办法附表中规定的同类广告征收标准缴纳户外广告资源有偿使用收入,合同到期后,统一进行招标拍卖。
第九条利用国有产权的公交车、长途客运汽车车体设置户外广告的经营权,必须通过招标、拍卖方式出让,所取得的招标、拍卖收入全额上缴财政,并按收入总额的50%给予公交公司、运输公司经济补偿。正在使用的,按本办法附表中规定的相应车型征收标准缴纳户外广告资源有偿使用收入,合同到期后,统一进行招标拍卖。
第十条在非公共产权建筑物、设施、场地设置经营性户外广告的,经营权应当逐步采取招标、拍卖方式进行。凡需拍卖的,必须由当地有资质的拍卖行进行拍卖。
以招标、拍卖方式出让的,所取得的收入全额上缴财政,并按收入总额的50%给予业主经济补偿;以协议方式出让的,按照该区域户外广告经营权平均拍卖价格的30%缴纳户外广告资源有偿使用收入,没有平均拍卖价格可供参考的,暂按本办法附表中规定的同类广告征收标准缴纳户外广告资源有偿使用收入。
第十一条产权人利用自有场地、设施、建筑物为本单位作广告宣传的,按照该区域户外广告经营权平均拍卖价格的30%缴纳户外广告资源有偿使用收入。没有平均拍卖价格可供参考的,暂按本办法附表中规定的同类广告征收标准缴纳户外广告资源有偿使用收入。
第十二条设置软体广告、交通工具广告(不含国有产权公交车、长途客运汽车)以及举办临时促销活动的,均应按照本办法规定的征收标准缴纳户外广告资源有偿使用收入。
第十三条户外广告必须按照县城管行政执法部门批准的内容设置,广告公司不得安装未经批准或者不符合设置标准的户外广告。
符合户外广告设置要求的经营场所招牌广告不征收户外广告资源有偿使用费。
第十四条户外广告资源经营权不同区域平均拍卖价格,由城市管理执法部门会同物价、财政部门研究确定,并定期向社会公布。
第十五条户外广告资源有偿使用收入征收实行“票款分离”制度,所收资金全额缴入财政专户。
第十六条城市管理行政执法部门应当根据先交费后办理的原则,办理户外广告资源经营权使用审批手续。未足额缴纳广告资源有偿使用收入的,不予审批。
第十七条财政部门和城市管理行政执法部门必须严格按照规定范围和标准及时足额征收户外广告资源有偿使用收入,不得擅自扩大征收范围或提高征收标准,不得擅自减征、免征、缓征。确需减征、免征、缓征的,按照有关规定执行。
第十八条发布公益广告的,免收户外广告资源有偿使用费。
第十九条城市管理行政执法部门应当加大执法力度,对未按照规定及时足额缴纳户外广告资源有偿使用收入而设置户外广告的单位或个人,要依法严厉查处,并全额追缴户外广告资源有偿使用收入。
第三章 监督管理
第二十条监察、审计、物价等部门应当加强对户外广告资源有偿使用收入征收工作的监督管理,配合城市管理行政执法部门和财政部门共同做好户外广告资源有偿使用收入的征收管理工作。
第二十一条任何单位和个人都有权举报户外广告资源有偿使用收入征收管理工作中的违规行为,监察、审计、物价等部门应当按照各自职责,查明事实,依法作出处理。
第二十二条财政部门和城市管理行政执法部门工作人员在户外广告资源有偿使用收入征收管理工作中玩忽职守、滥用职权、徇私舞弊,擅自扩大征收范围或提高征收标准以及擅自减征、免征、缓征的,依法给予行政处分;构成犯罪的,依法追究刑事责任。
第四章 附则
第二十三条本办法自2018年10月8日起施行,有效期至2023年10月7日。
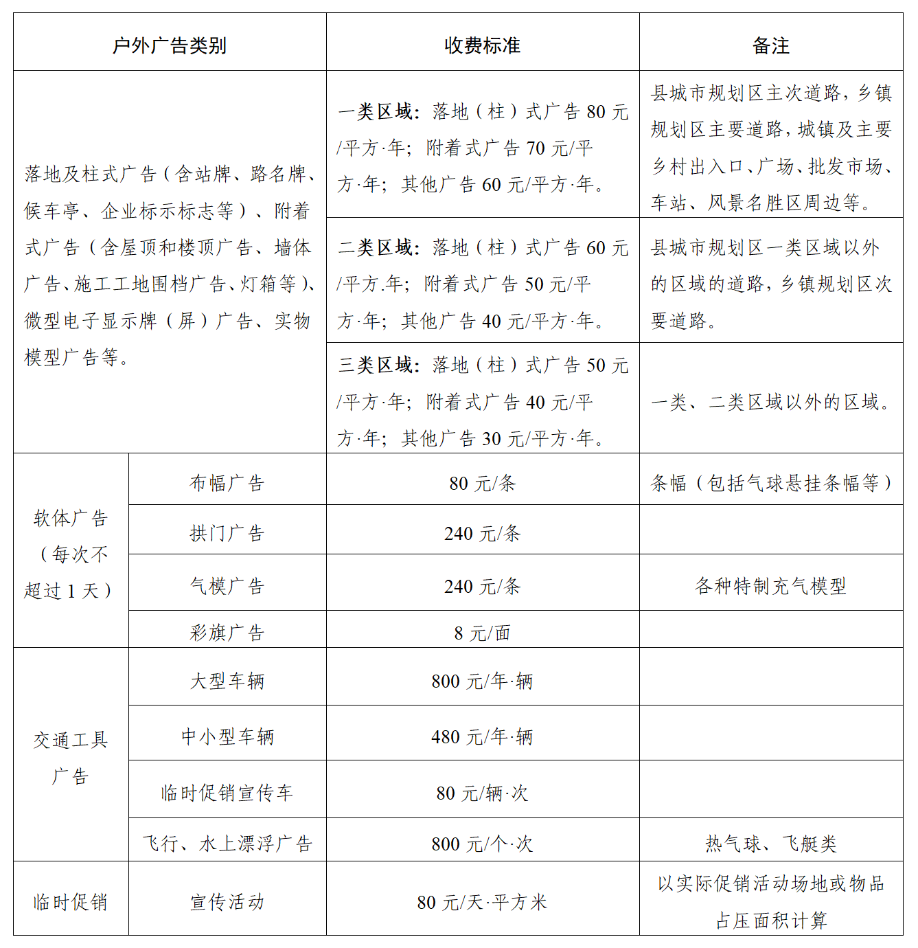
附件:莒南县城镇规划区户外广告资源有偿使用收入征收标准
附件:
莒南县城镇规划区户外广告资源有偿使用收入征收标准

如您对该政策有疑问,可以通过以下渠道咨询了解。
线上咨询:
点击“我要问”,登录山东省统一用户通行证,进入留言界面,选择相关部门后,然后开始填写咨询问政内容。