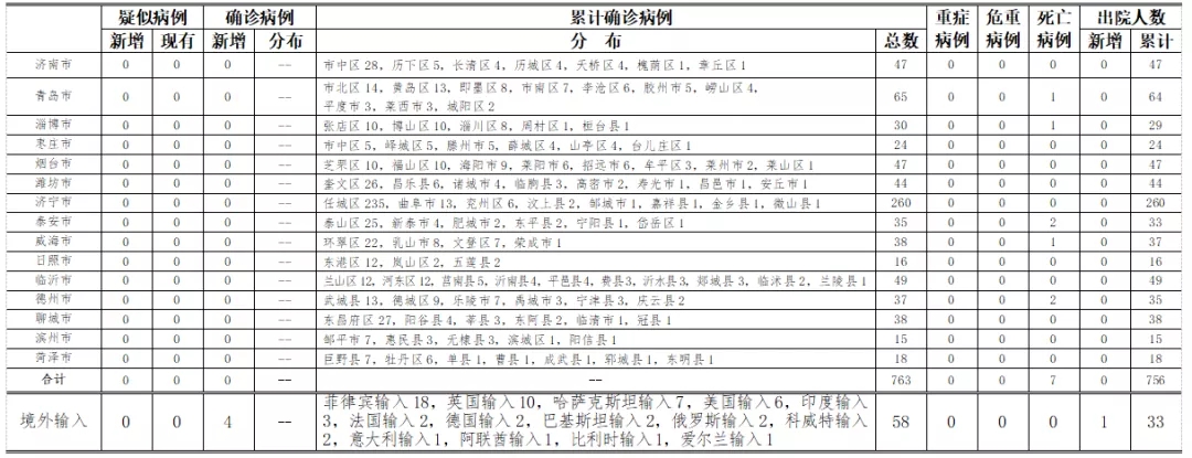
2020年8月12日0时至24时:山东无本地住院疑似病例、确诊病例。累计报告确诊病例763例,死亡7例,治愈出院756例。山东无新增境外输入疑似病例,青岛市报告菲律宾输入确诊病例4例。累计报告境外输入确诊病例58例。新增治愈出院病例1例,累计治愈出院33例。青岛市报告菲律宾输入无症状感染者3例。全省正在隔离观察治疗的无症状感染者10例(均为境外输入),出院1例。目前共追踪到密切接触者24340人,尚有910人正在接受医学隔离观察。详见下表(单位:例):

备注:1.山东省本地病例按确诊时医院所在县区统计,境外输入病例单独统计。
2.新增确诊病例和无症状感染者具体情况由相关市卫生健康委进行通报。